导读:1.俩男子在泉州一酒店被抓,当场查获一袋黄鳝!用途让人意想不到2.跨越3000公里!南安警方零下20℃抓回电信诈骗嫌犯3.晋江这些食品、药品不合格!你买过吗?4.快讯!2022年福建中考时间公布
1.俩男子在泉州一酒店被抓,当场查获一袋黄鳝!用途让人意想不到有两名广东来的男子
偷了自行车后
就带着黄鳝血在街头出没
这两人葫芦里卖的什么药?
【点击下方观看视频↓↓】*视频版权所有,未经许可不得转载 凌晨三点,一辆小车停在一处居民楼下,一男子下车后走进楼道内,没多久便牵着一辆自行车出来。随后,
他们选择一个比较窄的双向两车道,把自行车放下来,在那边徘徊。
民警进一步调查发现,他俩偷自行车竟是为了上演另一出大戏——碰瓷。两人分工明确,其中一人开着轿车,如有后方来车,就故意放慢车速,当后方车辆等不及超车时,另外一个人就骑自行车往车辆上靠,假装摔倒。
根据掌握的线索,警方在一酒店中对熟睡的两名嫌疑人实施抓捕。这两人来自广东,
通过盗窃他人车辆后碰瓷诈骗谋取钱财,两人四处流窜作案,二月底才来到泉州,每次碰瓷后都将自行车随意丢弃。抓到两人时,报案人的自行车已不知所踪。在两人落脚的酒店中,
警方发现了一个黑色塑料袋,里面装满了黄鳝,这是要派什么用场?

鲤城公安分局常泰派出所办案民警 张弛
他们把事先准备好的黄鳝血涂抹到脸上,假装受伤,当事人过来询问情况的时候,他就表示自己身体没事,但是他随身携带的眼镜被破坏了,就让当事人赔偿这个眼镜的钱,以此达到诈骗的目的。
据了解,两人碰瓷并不是每次都能得逞,遇到当事人报警,他俩就会找借口离开现场,警方提醒,
遇到交通意外纠纷时,应及时报警,不要给不法分子可趁之机。目前,案件正在进一步调查中。
来源:新闻广角
2.跨越3000公里!南安警方零下20℃抓回电信诈骗嫌犯冰天雪地,千里追击南安市公安局丰州派出所民警跨越3000公里远赴黑龙江省哈尔滨市宾县将电信诈骗嫌疑人抓获归案
2022年2月中旬,连某向丰州派出所报案称其在网络上被骗4万元。接到报案后,丰州派出所立即开展大数据侦查,锁定嫌疑人巴某具体位置。但巴某远在3000公里之外的黑龙江,想要抓捕归案必须跨越多省。千里冰封又有疫情阻挠,抓捕行动难上加难。警方不畏严寒,立即组织骨干人员,做出预案,对所有可能发生的情况作出详尽计划。时间紧任务重,专案小组连夜进行分析研判、核酸检测,经报备后,于2月17日踏上飞机赶赴哈尔滨。
专案小组抵达哈尔滨时,气温已经突破零下15℃,民警未曾停歇,马上踏上前往宾县的动车。“踏出车门的那一刻,直接打开人体速冻模式”,宾县气温已突破零下20℃,但这并没有阻碍专案小组的行动。民警到达宾县后立即对巴某的行踪开展研判,在宾县公安局的帮助下,经过数小时的寻找与蹲守,最终在嫌疑人巴某家中将其抓获。
“一分钟也不能耽误”。抓捕成功后,民警连夜审讯嫌疑人。根据嫌疑人提供的信息,马不停蹄转战吉林省榆树市,进一步侦查。
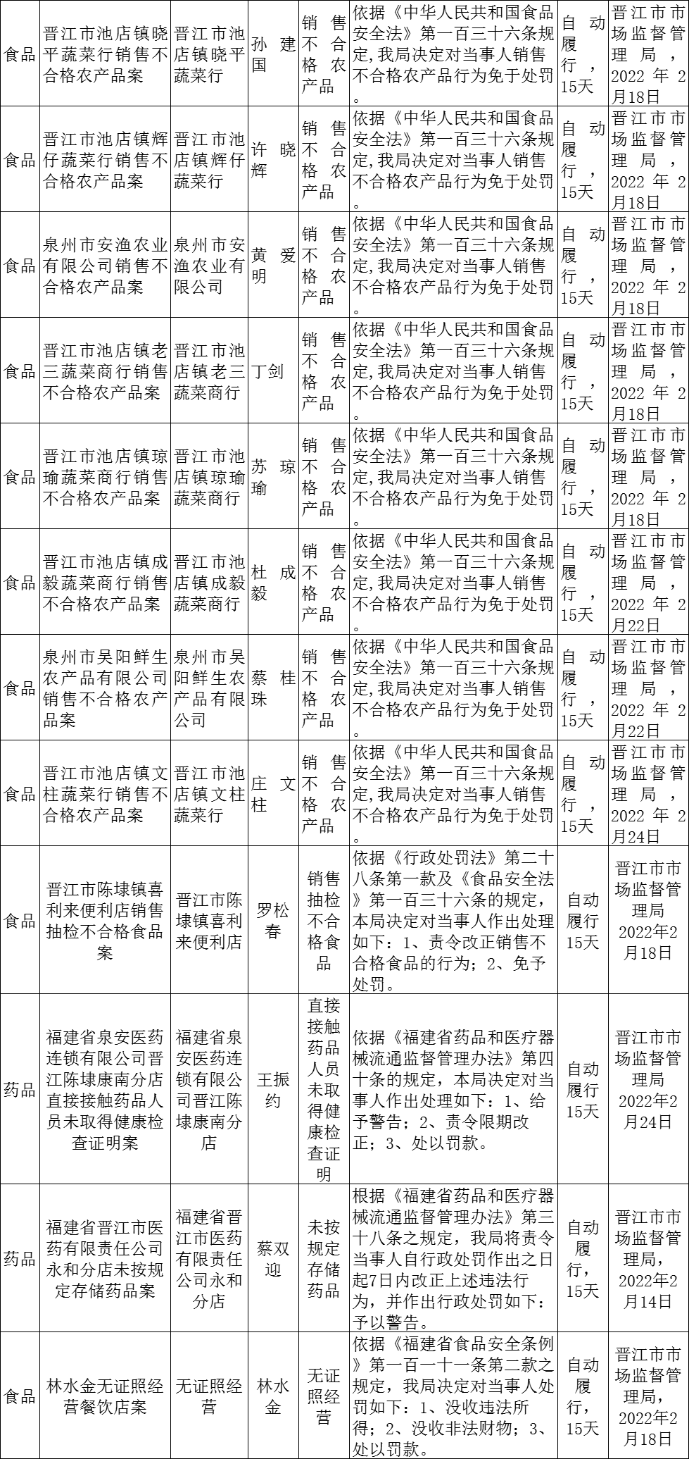
疫情下核酸检测和妥当的交通路线成为考验民警的新难题,“核酸必不可少,宾县没有直通榆树的火车,如何以最快速度将嫌疑人带回南安?”专案小组兵分两路,一路带着带着嫌疑人巴某搭乘动车前往吉林省长春市待命,一路前往蛟河市调取材料。2月22日,凌晨1点,专案小组最终带着嫌疑人巴某回到南安丰州。目前,案件仍在进一步调查中。[font=-apple-system, blinkmacsystemfont, "]来源:泉州通 东南早报3.晋江这些食品、药品不合格!你买过吗?近日
晋江市人民政府官网发布
晋江市市场监督管理局2022年2月份食品药品行政处罚信息公开表一共有30件其中食品28件药品2件
(点击图片可以看得更清晰)

[font=-apple-system, blinkmacsystemfont, "]来[font=-apple-system, blinkmacsystemfont, "]源:晋江市人民政府官网4.快讯!2022年福建中考时间公布今日,海都记者从福建省教育考试院获悉,我省初中学业水平考试(以下简称“中考”)的语文、数学、英语、道德与法治、历史、地理、物理、化学、生物等9个科目及体育与健康基本知识考试实行省级统一考试,全部实行书面闭卷笔试形式。其中,《道德与法治》科目与《体育与健康基本知识》考试同场合卷进行。经研究,2022年中考省级统一考试安排在6月25日—27日举行。
具体科目考试时间安排如下:

2022年我省中考具体报名办法由各设区市制定,报省考试院院备案后向社会公布。随迁子女在当地参加中考,按照福建省教育厅等四部门《关于做好进城务工人员随迁子女接受义务教育后在当地参加升学考试工作的实施意见》(闽教综〔2013〕3 号)执行。各地应于3月31日前完成中考报名工作,并于5月17日前将加盖公章的本地区分县区试卷申报表报送至我院。
来源:海峡都市报闽南版
